Tabungan iB Simpel


Tabungan Khusus Pelajar.

 

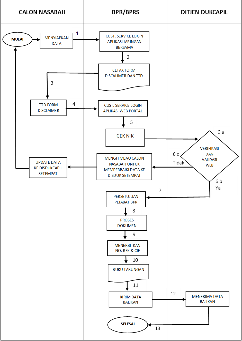
Bagaimana Cara Pembukaan Rekening Tabungan?
Pembukaan rekening tabungan dapat dilakukan melalui Kantor Pusat dan Kantor Kas BPRS Mitra Harmoni Kota Malang

 

 



Ajukan